语言 ▾
中文EN

干湿结合,YYDS!

发布时间:  2024-06-19 11:11:34


今天给大家带来的文章是发表在Life Sciences上的“Changes in cuproptosis-related gene expression in periodontitis:An integrated bioinformatic analysis”。

1.首先,使用正常和牙周炎牙龈样本发现了9个DE-CRG。

2.其次,检测了DE-CRG与免疫浸润、免疫因素、线粒体功能障碍、诊断功效和预测药物之间的相关性。

3.进一步,分析了单细胞RNA测序数据以识别它们在不同细胞簇中的变化。

4.最后,采用RT-qPCR检测人牙龈组织和HGF-1细胞中DE-CRGmRNA的表达水平。


题目:牙周炎中杯状突起相关基因表达的变化:综合生物信息学分析

杂志:LifeSciences

影响因子:IF=6.780

发表时间:2024.02.01


1

研究背景


牙周炎是一种相当常见的疾病,它是由菌斑生物膜失调引起的,并因宿主过度的免疫炎症反应而加剧。尽管近年来牙周炎的治疗方法取得了进展,但有效的治疗方法仍然难以找到。牙周炎的病因复杂,微量金属元素失衡和线粒体功能障碍可能是其诱因。例如,锌稳态可能具有抗菌作用,并可能保护牙周骨组织。然而,牙周炎期间牙周组织细胞内铜水平的差异仍不清楚。目前,只有少数研究调查了牙周炎中的铜稳态失衡。

2

数据来源

1、GEO数据源


2、与线粒体功能障碍相关的基因

从GeneCards数据库中共获得8753个与线粒体功能障碍相关的基因,选取相关性得分>7的1006个基因作为线粒体功能障碍相关基因集。

3、铜死亡相关基因

17个CRG:FDX1、LIPT1、LIAS、DLD、PDHA1、PDHB、DLAT、SLC31A1、ATP7A、ATP7B、GLS、MTF1、CDKN2A、SLC25A3、GCSH、DBT、DLST。


3

研究思路

本研究通过生物信息学分析研究了差异表达的CRG(DE-CRG)对牙周炎的综合影响。使用正常和牙周炎牙龈样本发现了9个DE-CRG,并分析了单细胞RNA测序数据以识别它们在不同细胞簇中的变化。然后作者检测了DE-CRG与免疫浸润、免疫因素、线粒体功能障碍、诊断功效和预测药物之间的相关性。此外,还证实了整个牙周炎组织和人牙龈成纤维细胞系(HGF-1)中DE-CRG的变化,并研究了HGF-1细胞中铜含量的变化。


图1

4

主要结果

1、DEG和DE-CRG的鉴定

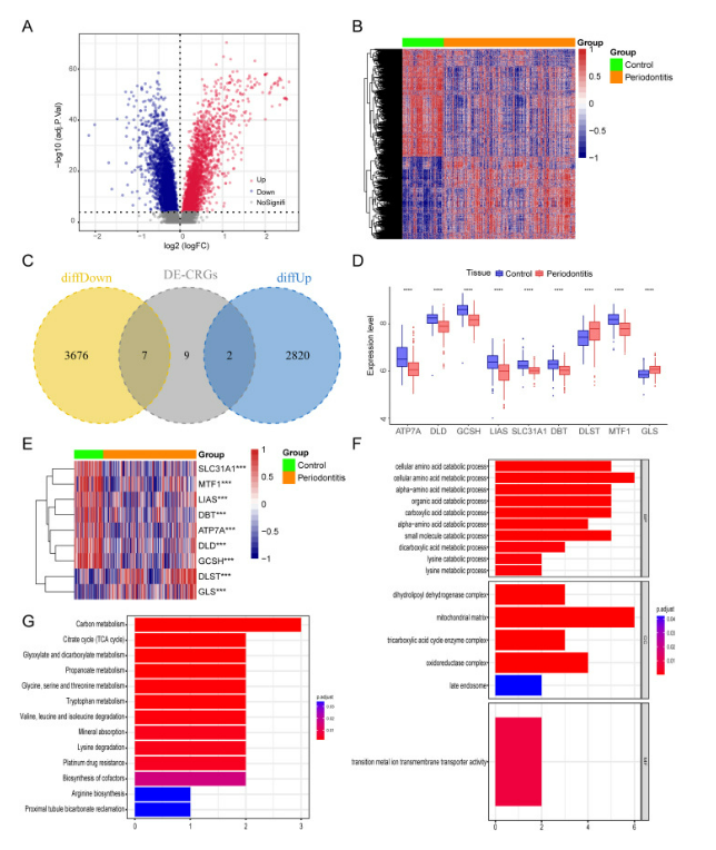
将GSE10334和GSE16134结合,获得557个样本的表达谱。使用R确定了6506个DEGs(图2A和B)。接下来,将17个CRG映射到DEGs,并获得了9个与牙周组织相关的DE-CRG(图2C-E)。

2、DE-CRGs功能富集分析

采用GO和KEGG分析探索DE-CRGs潜在的生物学功能和途径。基于GO分析,DE-CRGs主要富集在生物过程(BP)术语细胞氨基酸代谢过程、细胞氨基酸分解代谢过程、α氨基酸代谢过程、有机酸分解代谢过程、羧酸分解代谢过程、小分子分解代谢过程、二羧酸代谢过程、赖氨酸代谢过程和赖氨酸分解代谢过程;细胞成分(CC)术语线粒体基质、氧化还原酶复合物、三羧酸循环酶复合物、二氢硫辛酰脱氢酶复合物;和分子功能(MF)术语过渡金属离子跨膜转运蛋白活性(图2F)。KEGG通路分析表明,DE-CRGs参与了碳代谢、TCA循环、矿物质吸收、乙醛酸和二羧酸代谢、甘氨酸、丝氨酸和苏氨酸代谢等(图2G与线粒体密切相关的各种生物活动。


图2

3、TF富集分析

使用在线ChEA3数据库对DE-CRGs进行了TF富集分析。结果表明,与DE-CRGs相关的TF分布在各种组织中,例如脑、血液、脂肪组织、睾丸和肌肉(图3A)。TF参与转录、DNA模板、动物器官形态发生、免疫反应和中枢神经系统神经元发育(图3A)。FOS是频率富集分数(FET)具有最高P值的TF(图3B)。结果表明,与DE-CRG相关的TF与基因的生物学功能相一致。


图3

4、PPI分析

为了识别蛋白质关系,选择了变异倍数较大的基因(|logFC|最大的500个基因)与9个DE-CRGs构建PPI网络。结果表明,DE-CRGs之间存在多种相互作用,蛋白质之间的相互作用非常复杂。与铜离子转运MTF1、SLC31A1和ATP7A相关的3个DE-CRGs表现出蛋白质-蛋白质相互作用。另外6个DE-CRGs与脂酰化的TCA循环蛋白相关,也表现出蛋白质-蛋白质相互作用(图3C)。

随后作者使用Metascape对这509个基因进行了功能分析,富集的通路包括适应性免疫反应、细胞活化、炎症反应、金黄色葡萄球菌感染和疟疾等(图3D)。这些发现揭示了功能相似的蛋白质之间的相互作用与蛋白质的生物学功能相一致。

5、DE-CRGs免疫细胞浸润及相关性分析

由于牙周炎常伴有免疫系统的激活和反应,因此采用CIBERSORT算法分析了牙周组织中22种免疫细胞的浸润比例。与对照组相比,牙周炎组的浆细胞、记忆激活的CD4+T细胞、中性粒细胞、γδT细胞和M0巨噬细胞明显增多。然而,牙周炎组的记忆B细胞、滤泡辅助T细胞、M1巨噬细胞、M2巨噬细胞、静息树突状细胞和静息肥大细胞明显减少(图3E)。在牙周组织中的22种免疫细胞之间观察到了几种显著的相关性(补充图2B)。


分析牙周炎中DE-CRGs与免疫细胞的关系,进一步探索了DE-CRGs影响牙周炎进展的潜在机制(图3F)。另外,为了进一步证实DE-CRGs与免疫系统之间的相关性,还研究了DE-CRGs与不同免疫因子如趋化因子、免疫刺激剂、免疫抑制剂、主要组织相容性复合体(MHC)和细胞受体之间的相关性(图4)。这些分析表明,DE-CRG与免疫细胞浸润密切相关,在免疫反应中发挥重要作用。


图4

6、线粒体功能障碍

牙槽突下垂通常伴有线粒体功能障碍。因此,使用ssGSEA算法评估了DE-CRGS与线粒体功能障碍相关基因集之间的相关性。结果显示,7个DE-CRG(ATP7A和GLS除外)的表达水平与ssGSEA评分呈高度相关。MTF1表达与线粒体功能障碍的相关性最强(图5)。这些结果表明,DE-CRG对牙周炎进展的影响与线粒体功能障碍密切相关。


图5

7、DE-CRG的诊断效果

使用ROC曲线分析DE-CRGs的诊断效果,AUC值分别为:GCSH:0.8349;SLC31A1:0.7925;MTF1:0.7821;DLD:0.7785;DBT:0.7485;LIAS:0.7381;ATP7A:0.7372;GLS:0.7277;DLST:0.669(图6A-I)。结果提示,这9个DE-CRGs与牙周炎预测密切相关。


图6

8、潜在治疗药物

为了进一步探索九种DE-CRG在牙周炎中的临床潜力,利用DGIdb数据库进行了临床药物预测分析,共获得了77对基因-药物关系对(4个基因和76种药物)(图6J)。此外,根据免疫浸润分析的结果,提取了55对基因-免疫细胞关系(4个基因,22个免疫相关细胞),以更好地阐明这些药物的作用机制(图6J)。GLS基因与15种免疫细胞相关,包括记忆B细胞、记忆激活CD4+T细胞和中性粒细胞。总之,这些发现表明了开发用于牙周炎治疗的新型药物的潜力。

9、DE-CRGs的scRNA测序数据分析

为了研究不同牙周组织细胞类型中DE-CRG表达的变化,作者分析了scRNA测序数据集(GSE164241)。与HC组相比,PD组的内皮细胞1、内皮细胞2、成纤维细胞、上皮细胞均减少。HC组和PD组13个主要细胞簇中DE-CRG的表达水平如图7E所示。总体而言,在三个细胞簇中观察到DE-CRG表达的显著变化:黑色素细胞_PD、成纤维细胞_PD和内皮细胞1_PD。为了进一步观察DE-CRG表达的变化,作者检查了各种髓系细胞中的另外13个细胞簇(图8A),在多发性髓系细胞中未观察到DE-CRG表达的显著差异,而在成纤维细胞和内皮细胞簇中观察到表达的显著变化(图8C)。


图7


图8

10 、实验验证

人牙龈成纤维细胞是牙龈结缔组织中最丰富的细胞,对牙周组织重塑和稳态至关重要。为了证实全组织和细胞亚群中DE-CRG的差异,作者采用RT-qPCR检测人牙龈组织和HGF-1细胞中DE-CRGmRNA的表达水平。除DLST基因外,人牙周组织中DE-CRG mRNA的表达水平与生物信息学分析结果一致(图8D )。在用Pg -LPS处理的HGF-1细胞中,DE-CRGmRNA表达水平与生物信息学分析结果一致;即所有DE-CRGs的mRNA表达水平均上调(图8E)。选取与线粒体功能障碍相关的基因MTF1、LIAS、SLC31A1,在人牙周组织中验证其蛋白表达水平,其在人牙周组织整体中的蛋白表达水平与生物信息学分析的结果一致(图8H、I)。作者还检测了Pg -LPS处理后HGF-1细胞内铜含量的变化,HC组和Pg - LPS组细胞内铜含量平均分别为0.44和1.35μmol/gprot(图8F ),Pg -LPS组细胞内铜含量比HC组高约3倍(图8G)。这些结果提示,组织整体中DE-CRG的表达水平与特定细胞簇中的表达水平不同,牙周炎中细胞内铜含量增加。

5

文章小结


作者通过生物信息学分析发现牙周炎组织中存在9个DE-CRGs,表明某些牙周炎组织细胞含有过量的铜。但大多数DE-CRG趋势与杯状凋亡不一致,从而推测杯状凋亡并不一定发生。而且这些DE-CRG与免疫浸润和免疫因素、线粒体功能障碍、临床诊断效能和预测性治疗药物密切相关,这些发现为牙周炎的发病机制和治疗提供了新的见解。




上一篇:围产期焦虑筛查的最佳时间是什么时候?

下一篇:COVID-19与青光眼:孟德尔随机化揭示的因果关系初步证据



邮编:400000
联系电话:13651835632
电子邮件:zhoubaihao910@126.com
地址:重庆市沙坪坝区龙湖光年4号楼
Copyright © 2022 重庆嘉舟生物科技有限公司 All Rights Reserved 渝ICP备2022013225号